(通讯员 董姗姗)5月26日晚上,yh533388银河开展“如何上好一堂小学数学课”线上课程,此次课程由璧山区御湖小学沈雅琴老师主讲,公司2019级、2020级和20201级小学教育专业全体同学参加。

课程中,沈老师向同学们着重强调作为一为人民教师上好一堂数学课,一是要站在员工的角度感受课堂的氛围,二时要站在观看者的角度看课堂教学是否基于课程标准、教材内容和符合员工实际情况,三是要站在自己的角度上看讲课内容是否清晰等。随后,沈老师对备课内容进行深度解析,提醒同学们一定要分析教材、确定课时、查阅大量资料、注重知识点的联系、明确教学目标和重难点等。

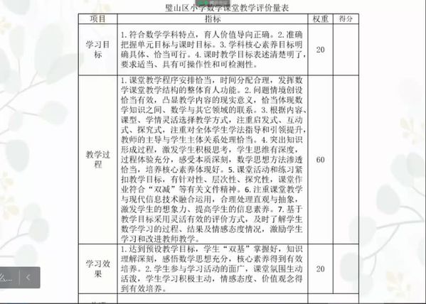
课堂最后,沈老师向我们展示了璧山小学课堂教学评价量表,让公司员工清楚地了解到学习目标、教学过程、学习效果是上好一堂数学课的必备条件。